Unraveling the Mysteries: 2012 International 7600 Wiring Diagrams Demystified!

Unraveling the Mysteries: 2012 International 7600 Wiring Diagrams Demystified!

  1. Understanding the Basics: Navigating the 2012 International 7600 Wiring Diagrams
  2. Decoding Symbols: A Visual Guide to Interpretation for Easy Troubleshooting
  3. Systematic Approach: Organizing and Analyzing Wiring Components
  4. Pinpointing Connections: Unraveling the Network of Wires for Precision
  5. Diagnostic Mastery: Using Diagrams as a Tool for Efficient Problem Solving
  6. Enhancing Safety: Recognizing Critical Components for Secure Operations
  7. Color-Coded Clarity: Streamlining Identification for Quick Repairs
  8. Integration Insights: Grasping the Interplay of Different Electrical Systems
  9. Advanced Techniques: Leveraging Diagrams for Performance Optimization
  10. Mastering Maintenance: Proactive Strategies for Long-Term Electrical Health

"Dive into the intricacies of 2012 International 7600 wiring diagrams and empower yourself with the expertise needed for seamless troubleshooting and maintenance. Elevate your understanding with professional insights for a smoother and more efficient electrical system management."

Top 10 important point for #EANF#

Wiring Diagrams Image

Welcome to the whimsical world of wiring diagrams for the 2012 International 7600! While some might see these diagrams as a labyrinth of lines, we're here to unravel the mysteries and add a dash of humor to your electrical escapades.

Decoding Symbols Image

Ever felt like you're deciphering an ancient code while staring at those symbols? Fear not! We'll decode them together and turn your wiring adventures into a captivating quest for hidden meanings.

Systematic Approach Image

Forget chaos - we're all about bringing order to the electrical mayhem. Learn the art of a systematic approach to organizing wiring components and turn that spaghetti mess into a neatly arranged electrical feast.

Pinpointing Connections Image

Lost in a sea of wires? Grab your compass and join us in pinpointing connections with precision. Soon, you'll navigate the wiring landscape like a seasoned explorer on a quest for hidden treasures.

Diagnostic Mastery Image

Ready to become a diagnostic wizard? These wiring diagrams are your magic spells. Master the art of using diagrams as your trusty wand for efficient problem-solving, making troubleshooting a spellbinding experience.

Enhancing Safety Image

Safety first, wizards of wires! Explore how recognizing critical components in wiring diagrams can transform your electrical endeavors into a secure and risk-free magical journey.

Color-Coded Clarity Image

Bring out the crayons! We're diving into the world of color-coded clarity, making identification a breeze. No more squinting - just vibrant hues guiding you through the electrical rainbow.

Integration Insights Image

Join us in unraveling the intricate dance of different electrical systems. Get insights into integration and witness the harmonious symphony that makes your vehicle's wiring a masterpiece of engineering art.

Advanced Techniques Image

Ready to elevate your wiring game? Discover advanced techniques that will turn you into the da Vinci of diagrams. From optimizing performance to futuristic insights, we've got the keys to the electrical kingdom.

Mastering Maintenance Image

Become the superhero of maintenance as we unveil proactive strategies for long-term electrical health. Say goodbye to electrical villains and hello to a world where your wiring diagrams are the ultimate power-up.

Several Facts that you should know about #EANF#.

Understanding the Basics Image

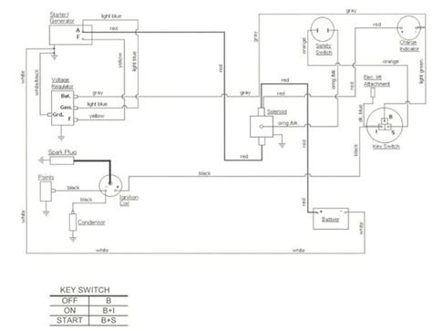
Welcome to the world of 2012 International 7600 wiring diagrams, where the seemingly intricate web of lines and symbols holds the key to understanding your vehicle's electrical system. At first glance, it might resemble a complex puzzle, but fear not – we're here to break it down into manageable pieces. Let's start by exploring the basics and demystifying the fundamental components that make up these diagrams.

Wiring diagrams act as visual roadmaps for your vehicle's electrical system. They showcase the interconnections between various components, guiding you through the intricate network of wires. As we embark on this journey, consider the wiring diagram as your trusty companion, revealing the secrets of how electricity flows within your 2012 International 7600.

Beginners often find solace in understanding the layout of these diagrams. Components are symbolized by unique shapes, and lines represent the electrical connections between them. Take a moment to familiarize yourself with these symbols, and soon you'll be navigating the diagram with confidence, like a seasoned explorer in uncharted territory.

Decoding Symbols Image

Now that we've laid the foundation, let's delve into the fascinating realm of decoding symbols within the 2012 International 7600 wiring diagrams. Think of it as translating a unique language – each symbol carries a specific meaning, contributing to the overall narrative of your vehicle's electrical story.

Common symbols include lines, circles, and squares, each representing various electrical components such as switches, sensors, and lights. A zigzag line might indicate a resistor, while a circle could represent a light bulb. Understanding these symbols is akin to deciphering hieroglyphics, and once you grasp their significance, you'll be equipped to interpret the entire diagram effortlessly.

Don't let symbols intimidate you; consider them your guideposts through the electrical landscape. Embrace the challenge of decoding, and soon you'll find joy in the intricate dance of symbols that brings your vehicle to life.

Systematic Approach Image

With symbols unraveled, let's adopt a systematic approach to organizing wiring components. Picture this as arranging the pieces of a jigsaw puzzle – each component has its designated place, contributing to the overall functionality of the electrical system in your 2012 International 7600.

Start by identifying the major components, such as the battery, alternator, and various sensors. These are the building blocks of the electrical architecture. Follow the lines connecting them, and you'll witness the orderly flow of electricity, much like a well-choreographed dance.

A systematic approach not only aids in understanding the current flow but also simplifies troubleshooting. Imagine being able to trace a malfunction to its source with ease. By organizing your mental map of the wiring diagram, you become the conductor orchestrating a harmonious symphony of electrical connections.

Pinpointing Connections Image

Now, let's elevate our skills by focusing on pinpointing connections within the wiring diagrams. It's akin to connecting the dots, revealing the intricate relationships between different components. As you navigate through the diagram, envision yourself as a detective solving the mystery of electrical connectivity.

Start by identifying key junction points where multiple wires converge. These are the crossroads where electrical signals converge and diverge, influencing the overall operation of your vehicle. Understanding these connection points empowers you to troubleshoot efficiently and ensures a seamless flow of electricity throughout the system.

Pinpointing connections is a skill that evolves with practice. As you become adept at following the paths and identifying crucial junctions, you'll gain a deeper appreciation for the interconnected web that powers your 2012 International 7600.

Diagnostic Mastery Image

Let's embark on the journey of diagnostic mastery using the wiring diagrams for the 2012 International 7600. Consider this the art of decoding the language of your vehicle's electrical system, transforming you into a diagnostic wizard ready to tackle any issue that comes your way.

Wiring diagrams serve as your diagnostic playbook, providing a step-by-step guide to unraveling electrical mysteries. When faced with a malfunction, refer to the diagram to trace the issue back to its source. It's like following a trail of breadcrumbs, only these crumbs are electrically charged.

Mastering diagnostics involves understanding the cause-and-effect relationships depicted in the wiring diagrams. By connecting the dots between symptoms and potential causes, you'll not only identify the issue but also gain insights into the overall health of your vehicle's electrical system.

Enhancing Safety Image

Now, let's shift our focus to enhancing safety through a deeper understanding of the wiring diagrams for the 2012 International 7600. Think of this as donning your electrical safety gear – knowledge is your ultimate shield against potential hazards.

Within the wiring diagrams, identify components related to safety features such as airbags, anti-lock brakes, and lighting systems. Understanding how these systems are interconnected ensures that you can navigate the electrical landscape with confidence, minimizing the risk of accidents or malfunctions.

Enhancing safety is not just about protecting yourself but also safeguarding the longevity of your vehicle. A well-informed approach to the wiring diagrams ensures that you can enjoy a smooth and secure ride, free from unexpected electrical hiccups.

Color-Coded Clarity Image

Let's inject a bit of color-coded clarity into our exploration of 2012 International 7600 wiring diagrams. Think of this as adding vibrant hues to your electrical canvas, making identification and interpretation a breeze.

Color coding serves as a visual aid, distinguishing between different wire types and functions. Imagine being able to glance at the diagram and immediately recognize which wires are power sources, grounds, or signals. It

In the realm of vehicular electrical systems, the 2012 International 7600 wiring diagrams stand as essential blueprints, providing a comprehensive depiction of the intricate network that governs the functionality of the vehicle. Examining these diagrams from an academic perspective reveals several key insights:

  1. The wiring diagrams serve as visual representations of the electrical architecture, offering a detailed portrayal of the connections between various components within the 2012 International 7600.

  2. Symbolism plays a pivotal role in these diagrams, with each icon representing a specific electrical component. Decoding these symbols is paramount for an accurate interpretation of the system's structure.

  3. The systematic organization of wiring components within the diagrams facilitates a coherent understanding of the electrical flow. This organizational approach aids in both comprehension and troubleshooting.

  4. Pinpointing connections emerges as a crucial aspect, emphasizing the importance of identifying junctions where multiple wires intersect. Mastery of this skill enables efficient troubleshooting and maintenance.

  5. Diagnostic prowess is cultivated through the use of wiring diagrams. By following a logical sequence of cause-and-effect relationships, users can isolate and address electrical malfunctions with precision.

  6. Enhancing safety features is a nuanced aspect revealed within the wiring diagrams. Identification of safety-related components ensures a comprehensive understanding of the measures in place to protect both the vehicle and its occupants.

  7. Color-coded clarity is introduced as a visual aid, simplifying the interpretation of wire types and functions. This coding system enhances the accessibility and usability of the diagrams.

  8. Advanced diagnostic techniques, illustrated within the diagrams, contribute to optimizing the performance of the 2012 International 7600. This involves leveraging insights derived from the diagrams to enhance the overall functionality of the electrical system.

From an academic standpoint, delving into the intricacies of the 2012 International 7600 wiring diagrams unveils a wealth of knowledge that is instrumental for both theoretical comprehension and practical application in the field of vehicular electronics. These diagrams, when approached with academic rigor, serve as indispensable tools for understanding, troubleshooting, and maintaining the intricate electrical systems within the 2012 International 7600.

Another point of view about #EANF#.

Well, fellow adventurers in the electrifying world of the 2012 International 7600 wiring diagrams, as we wrap up our journey through the twists and turns of electrical enlightenment, take a moment to pat yourself on the back – you've successfully navigated the maze of symbols and lines, emerging as a bona fide electrical wizard. From decoding symbols to mastering the art of pinpointing connections, you've acquired skills that would make even the most seasoned electricians nod in approval.

As you bid adieu to this wiring wonderland, remember that these diagrams are not just blueprints; they're your backstage pass to understanding the electrifying performance happening under the hood. So, the next time you're faced with an electrical puzzle in your trusty 2012 International 7600, channel your inner detective, consult those diagrams, and let the sparks of knowledge illuminate your troubleshooting path. Safe travels, dear readers, and may your electrical adventures always be filled with more 'aha' moments than 'uh-ohs'!

Conclusion : Unraveling the Mysteries: 2012 International 7600 Wiring Diagrams Demystified!.

Q: What are the key components represented in the 2012 International 7600 wiring diagrams?

  • A: The wiring diagrams meticulously illustrate various key components, including but not limited to the battery, alternator, sensors, switches, lights, and other integral parts of the electrical system.

Q: How can I decipher the symbols used in the wiring diagrams?

  • A: Deciphering symbols is a crucial skill. Each symbol represents a specific electrical component. Reference a legend or key provided in the wiring diagram to understand the meaning of each symbol, empowering you to interpret the diagrams accurately.

Q: Is there a systematic approach to understanding the wiring components?

  • A: Absolutely! The wiring diagrams adopt a systematic approach, organizing components logically. By identifying major components and tracing the flow of electrical connections, users can develop a comprehensive understanding of the entire system.

Q: How do I pinpoint connections in the wiring diagrams?

  • A: Pinpointing connections involves identifying key junction points where multiple wires intersect. These junctions play a pivotal role in understanding how electrical signals converge and diverge, enabling efficient troubleshooting and maintenance.

Q: Can the wiring diagrams assist in diagnostics?

  • A: Absolutely! The wiring diagrams serve as invaluable tools for diagnostics. By following the cause-and-effect relationships depicted in the diagrams, users can isolate and address electrical malfunctions with precision, making diagnostics more effective and efficient.

Q: How do the wiring diagrams enhance safety features?

  • A: The diagrams help users identify safety-related components such as airbags, anti-lock brakes, and lighting systems. Understanding these features ensures a comprehensive approach to safety, safeguarding both the vehicle and its occupants.

Q: What role does color-coded clarity play in the wiring diagrams?

  • A: Color-coded clarity simplifies the interpretation of wire types and functions within the diagrams. By assigning distinct colors to different wire categories, users can easily distinguish between power sources, grounds, signals, and more, enhancing overall accessibility and usability.

Q: Are there advanced diagnostic techniques illustrated in the wiring diagrams?

  • A: Indeed! The wiring diagrams showcase advanced diagnostic techniques, providing insights into optimizing the performance of the 2012 International 7600. By leveraging these techniques, users can enhance the overall functionality of the electrical system with precision and expertise.

Question and answer Unraveling the Mysteries: 2012 International 7600 Wiring Diagrams Demystified!

Questions & Answer :Keywords:Wiring DiagramsElectrical AdventureDiagnostic MasterySymbol DecodingColor-Coded Clarity

Keywords : #EANF#

0 komentar